关于举办2025年数智融通·教育教学创新交流研讨会暨寒假AI+3D教学实践创新应用高级师资研修班的通知
各有关院校、有关企业、有关单位,各教育培训基地、实习实训基地:
9月国务院印发的《关于深入实施“人工智能+”行动的意见》,为我国AI产业发展按下“快进键”。在全球数字化转型加速的时代背景下,生成式AI技术实现跨越式突破,3D/XR等前沿数字技术也日新月异,“AI+3D”赋能各行各业,正以前所未有的深度与广度重塑高等教育生态。
为深入贯彻国家教育数字化战略行动部署,精准锚定高校教师数字素养提升的核心任务,本次研修班以“新工科、新农科、新医科、新文科”建设为核心主线,引导教师深度掌握数智技术赋能教育教学的路径方法,推动数字化教学资源开发,共同构建“数智技术+教育教学”的融合新生态,为高等教育内涵式发展与高质量提升提供坚实的师资支撑。国家制造业信息化培训中心3D办联袂3D动力、各赛区组委会共同举办本次“2025年数智融通·教育教学创新交流研讨会(以下简称:交流研讨会)暨寒假AI+3D教学实践创新应用高级师资研修班(总第114/115期)”。
现将有关事项通知如下:
一、举办单位
1、主办单位:
国家制造业信息化培训中心3D办
全国3D/VR技术推广服务与教育培训联盟(3D动力)
2、承办单位:
赛区组委会
二、时间安排
1、总第114期:2026年1月21日-27日(20日报到)·杭州
可选课程:AI全栈技术与教育教学应用项目案例课程、低空无人机设计仿真与竞技课程、智能产品数字化设计与展示课程
2、总第115期:2026年1月31日-2月6日(30日报到)·厦门
可选课程:AI全栈技术与教育教学应用项目案例课程、智能产品数字化设计与展示课程
说明:同一地点开设的多门课程在不同教室同时上课,可选其中一门课程学习。

三、培训对象
1、全国各类高等院校各职能部门负责人、处室管理干部和工作人员,二级学院(学部/系)负责人、专业负责人、骨干教师、一线教师、新教师等;
2、创新人才培养教学中心/创客中心/工作坊/大师坊/工程坊等创新教学骨干教师,科技创新与学科竞赛辅导教师等;
3、各院校相关领导,教务处、创新创业学院、实验教学中心、工程训练中心、实验室与设备管理处、现代教育信息技术中心、图书馆、校企合作/产教融合/产业学院等单位主要负责人等;
4、科研院所及企事业单位从事元宇宙、数字孪生、XR(VR/AR/MR)相关产学研研究、规划、设计、政策制订等相关负责人。
四、授课专家
国家制造业信息化培训中心特邀专家;高校相关专业著名教授及学科带头人;元宇宙数字技术领域行业专家及企业技术总工、高级工程师等进行政策与赛事解读、权威讲座、项目经验与教学成果/教学创新应用分享及行业内最新的技术与落地应用场景详解。
五、培训目标
1、紧跟时代步伐,紧贴政策走向,能大处着眼、小处着手;
2、新理念、新技术、新知识体系、新应用与教育教学深度融合;
3、项目驱动、学科交叉、专创融合、产学研融合一体化,打造双师双能型教师及高质量的教师团队;
4、通过项目特训Step by Step教学方式来提升教师应用元宇宙数字化技术的能力,并能融合于实践教学开得了金课、赢得了比赛、做得了项目;
5、提升数字素养,能够运用元宇宙数字化技术,重塑教学生态、重构教学模式、重组教育技术、重建实训空间、重整教材体系、重造实习场景、重置专业关联。
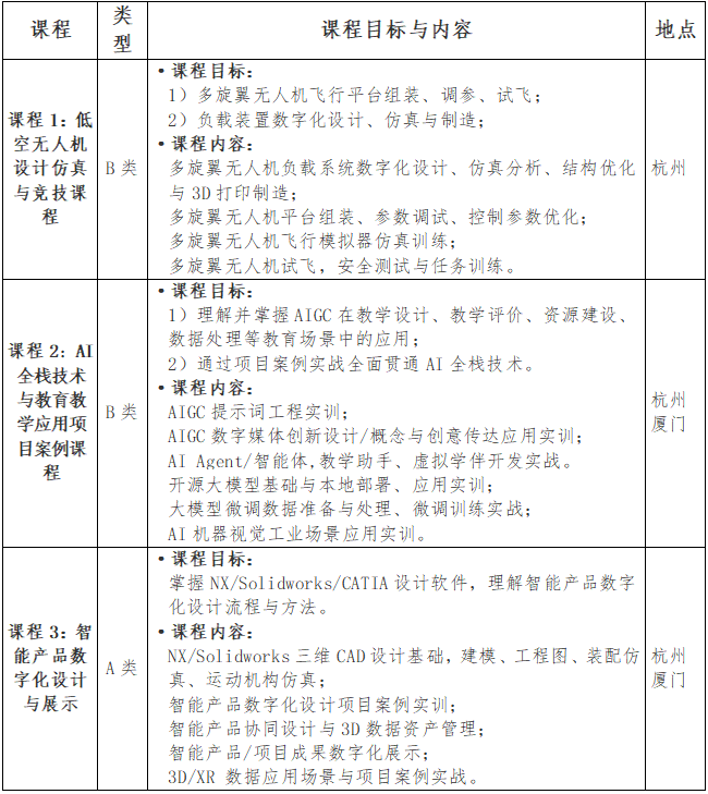
六、课程内容

七、报名与咨询
1、高级研修班培训费每人3980元。会务工作由北京昆仑三迪科技发展有限公司(3D动力)承办并开具发票。食宿统一安排,费用自理。
2、3D办/3D动力各教育培训基地/实习实训基地/创新创业基地等基地院校教师参加高研班课程学习,每年可选派教师2人次免培训费参加A类课程学习,超过2人次的均按培训费八折予以优惠。各参加全国3D大赛或全国3D教师大赛的院校教师参加高研班课程学习,超过2人次的均按培训费九折予以优惠。
3、高研班结业学员可同时获得国家制造业信息化培训中心3D办颁发的相关学习主题证书:
1)“AIGC全栈技术/无人机仿真与竞技/数字化产品设计认证师资”证书,费用300元/人。
2)“AIGC全栈技术/无人机仿真与竞技/数字化产品设计应用工程师”证书,费用300元/人,请准备好免冠一寸照片2张/证。
4、5人(含)以上报名交费参加高研班学习的院校,可授权《全国三维数字化技术教育培训基地或元宇宙数字化创新教育培训基地》,授权基地详细文件可联系相关老师。
5、请于1月10日前提交报名回执,开课一周前缴费(请注明开票信息:单位名称、税号、联系人,以便开具发票)。
八、联系方式
联系人:白老师 17743536435,baiy@3ddl.org.cn
李老师 13811321353,ligp@3ddl.org.cn
吕老师 13261982191,lvcj@3ddl.org.cn
特此通知!
1、关于举办2025年数智融通·教育教学创新交流研讨会暨寒假AI+3D教学实践创新应用高级师资研修班的通知
国家制造业信息化培训中心
三维数字化技术认证培训管理办公室
2025年10月15日
分享至 :
2025-10-16 11:22:20
确认投诉此资讯吗?